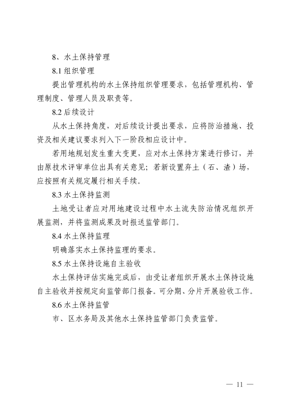
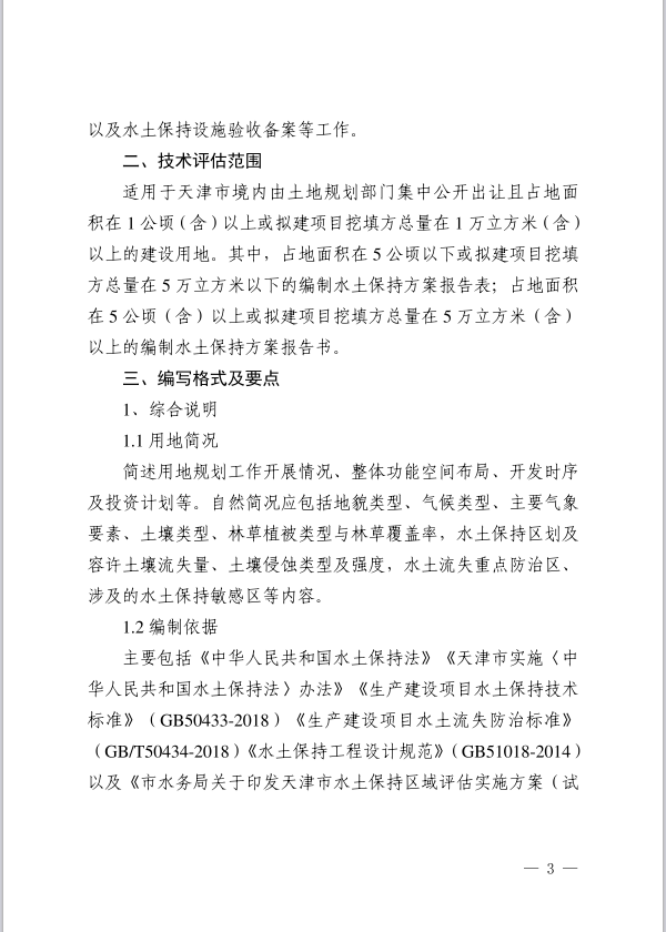
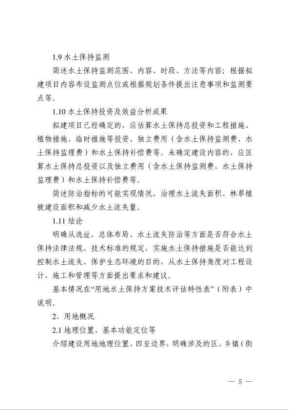
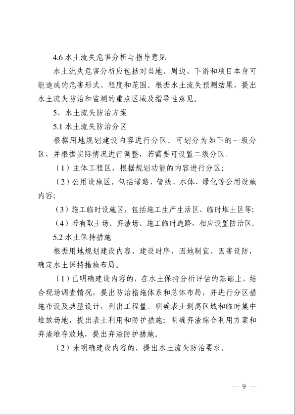
通知公告
简体
|
繁體
|
无障碍
长者模式
天津市水务局
搜索
首页
新闻中心
政务公开
政务服务
政民互动
当前位置:
首页
>
政务公开
>
通知公告
市水务局关于印发《天津市建设项目“用地清单制”水土保持方案技术评估要点(试行)》的通知
时间: 2021-06-21 17:00
来源: 天津市水务局
相关文档:
附件:
网站链接:
中央政府
水利部
天津市政府
廉韵津沽